男子取170万现金,在银行门口遭抢!男子:我提前预约了大额取款,银行理应保障我上车落锁前的安全!银行回应
12 月 2 日,“男子银行取现 170 万元遇劫匪被打失明” 的消息引发全网关注。事情要回溯到 2024 年 7 月 2 日,倪先生提前预约后,在中国农业银行...
12 月 2 日,“男子银行取现 170 万元遇劫匪被打失明” 的消息引发全网关注。事情要回溯到 2024 年 7 月 2 日,倪先生提前预约后,在中国农业银行...
上市银行发中期“红包”了。 12月15日,工商银行(SH601398)、农业银行(SH601288)派发2025年半年度“红利”,合计向股东派发约922亿元现金...
北京商报讯(记者 宋亦桐)12月16日,国家金融监督管理总局万州监管分局发布《关于恒丰银行股份有限公司收购重庆云阳恒丰村镇银行股份有限公司并设立分支机构的批复》...
银行代理的上海黄金交易所(下称“上金所”)个人贵金属交易业务正在逐渐收紧。近期,工商银行等多家银行相继调整上述业务,主动清退不活跃的“三无”客户(无持仓、无库存...
钟 颐 你或许知道“时间银行”,那是否听说过“食物银行”?最近,广东深圳福田区街头的“食物银行”火了。这里没有柜员机,有的是一台台智能柜机,柜内存的不是钱,而是...
作者丨李登军 出品丨牛刀商业评论 2025 年三季度,长三角城商行龙头杭州银行陷入多重危机交织的 “压力测试”。...
证券之星消息,根据天眼查APP-财产线索数据整理,苏州银行股份有限公司12月14日发布《2025年苏州银行金融IC卡(苏州市尊老卡)货物类采购框架成交结果公示》...
证券之星消息,根据天眼查APP-财产线索数据整理,郑州银行股份有限公司12月15日发布《郑州银行2025年一表通监管数据报送系统建设项目中标候选人公示》,详情如...
在金融服务日趋同质化的今天,“[哪个银行服务比较好]”成为越来越多消费者在选择金融机构时的核心考量。宁波银行跳出传统服务框架,以客户需求为原点,构建了覆盖多元客...
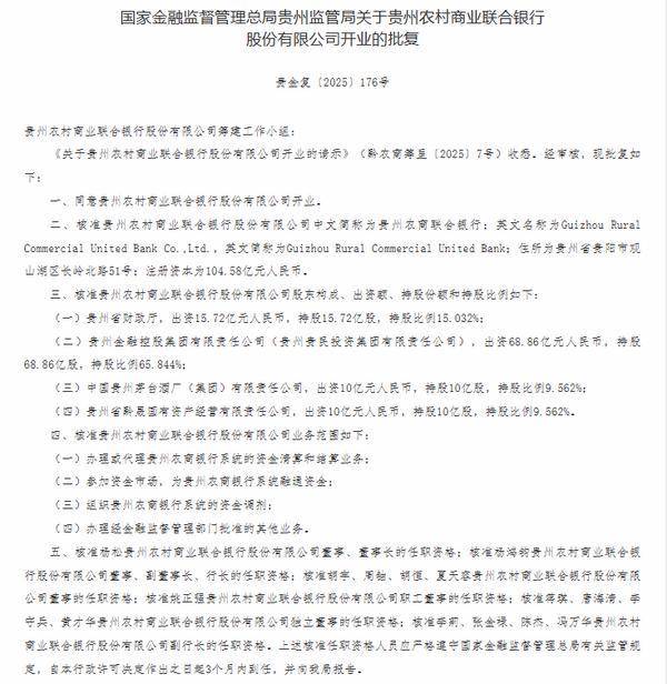
中国网财经12月17日讯 近日,国家金融监督管理总局贵州监管局公布批复显示,同意贵州农村商业联合银行股份有限公司开业。批复显示,核准贵州农村商业联合银行股份有限...